欢迎访问六安市建筑工程施工图审查中心
官网
xml地图
|
html地图
|
网站首页
公司简介
新闻动态
审图案例
审图流程
审图备案
联系我们
400-119-8559
1
2
3
首页
>
审图案例
>
审图案例
审图案例
公司简介
新闻动态
审图案例
审图流程
审图备案
联系我们
更多分类
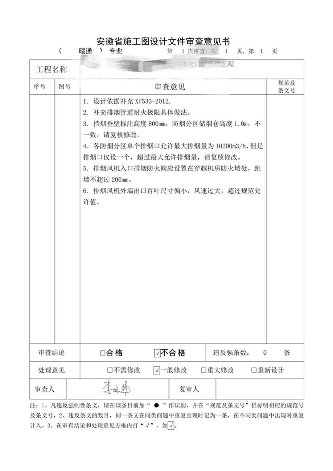
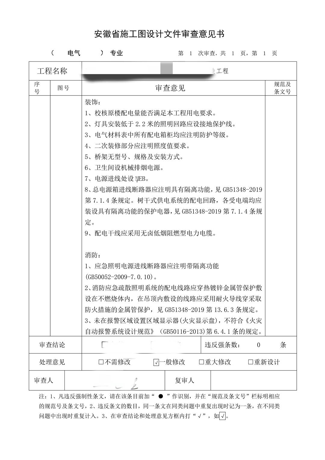
安徽某艺术培训中心一审意见
文字:
[大]
[中]
[小]
六安市建筑工程施工图审查中心
2022-07-04
浏览次数:657
上一个:
亳州市某艺术培训中心二审意见
下一个:
安徽某艺术培训中心消防审查意见书
友情链接:
暂无友情链接
400-119-8559
扫码关注微信
[向上]